Tutorial Jan 25, 2026

In-Depth Understanding of localhost:8080: A Complete Guide from Principles to Practice

This is an experience-sharing guide that addresses real-world problems developers encounter with localhost:8080 in actual work, providing practical solutions, configuration techniques, and systematic debugging methods.

Introduction: Why Developers Need a Deep Understanding of localhost:8080?

In software development, http://localhost:8080 is not just a simple local address—it's a central hub of modern development workflows. Whether you're a frontend engineer testing API integrations, a backend developer debugging microservices, or a full-stack engineer configuring complete development environments, this address plays a crucial role.

However, many developers still feel confused when facing localhost:8080 related issues: Why can't a service be accessed even though it's running? Why does the same configuration behave differently on different machines?

This article will start from fundamental principles, through practical demonstrations and systematic troubleshooting guides, to completely resolve various problems you encounter when using localhost:8080. We will not only explain what it is but, more importantly, teach you how to effectively use it, debug it, and avoid common pitfalls.

Chapter 1: Deep Analysis of localhost:8080

1.1 Network Address Decomposition: More Than Just "Local Host"

localhost is a special DNS hostname that resolves to the loopback address 127.0.0.1 in almost all operating systems. This design allows computers to communicate with themselves without relying on external networks and is fundamental to local development environments.

The choice of port 8080 is not accidental. In the port allocation system:

  • 0-1023: Well-known ports, requiring administrator privileges
  • 1024-49151: Registered ports for user applications
  • 49152-65535: Dynamic/private ports

Port 8080 was originally chosen as an HTTP alternate port because:

  1. It doesn't require root/admin privileges to bind
  2. It's easy to remember (repetition of 80)
  3. It's available by default on most systems

1.2 Analysis of Typical Use Cases for Port 8080

Based on analysis of mainstream development tool stacks, port 8080 mainly serves the following three types of applications:

Development Server Class:

  • Java application servers: Tomcat, Jetty, Spring Boot default port
  • Node.js development servers: Can be configured to use 8080
  • Python Django/Flask development servers

Management Interface Class:

  • Database management tools: phpMyAdmin, Adminer
  • Container orchestration interfaces: Docker Dashboard, Portainer
  • Service monitoring panels: Prometheus, Grafana (local development version)

Proxy and Gateway Class:

  • Reverse proxies: Nginx, Traefik development configuration
  • API gateways: Kong, Tyk local instances
  • Frontend development proxies: Vite, Webpack Dev Server proxying backend

Chapter 2: Practical Guide - Identifying Services on Port 8080

2.1 When You See These Pages in Your Browser...

When accessing localhost:8080, you might encounter the following typical scenarios:

Scenario A: Tomcat Default Welcome Page

Apache Tomcat/X.X.XX
If you're seeing this, you've successfully installed Tomcat. Congratulations!

Diagnostic Method: Check URL paths

  • http://localhost:8080/ - Tomcat root directory
  • http://localhost:8080/manager/html - Management interface (requires credentials)
  • http://localhost:8080/docs/ - Documentation page

Scenario B: Spring Boot Actuator Health Check Page

{"status":"UP","components":{...}}

Diagnostic Method: Access Actuator endpoints

  • /actuator/health - Application health status
  • /actuator/info - Application information
  • /actuator/mappings - All endpoint mappings

Scenario C: Custom Web Application
Displays the interface of your developed application

Diagnostic Method: Check application-specific endpoints

  • /login - Login page
  • /api/status - API status check
  • /swagger-ui.html - API documentation (if using Swagger)

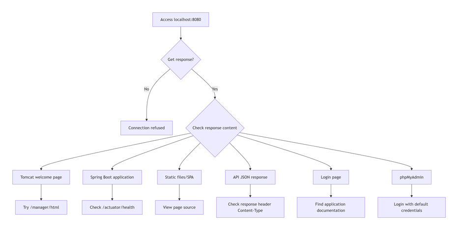
2.2 Service Identification Flowchart...

Access localhost:8080
Request flow when accessing localhost:8000 in a local development environment

Chapter 3: Configuration and Startup Guide

3.1 Cross-Platform Port Availability Check

Before starting any service, first check if port 8080 is available:

Windows (PowerShell):

# Method 1: Use netstat
netstat -ano | Select-String "8080"

# Method 2: Use Get-NetTCPConnection
Get-NetTCPConnection -LocalPort 8080 -ErrorAction SilentlyContinue

# Terminate occupying process (example with PID 1234)
Stop-Process -Id 1234 -Force

Linux/macOS:

# Find occupying process
sudo lsof -i :8080
# Or
sudo ss -tlnp | grep :8080
# Or
sudo netstat -tulpn | grep :8080

# Terminate process by PID
sudo kill -9 
# Or terminate by name
sudo pkill -f "tomcat"

3.2 Specific Configuration for Different Technologies

Spring Boot Configuration Deep Dive:

# application.yml example
server:
  port: 8080
  address: 127.0.0.1  # Listen only locally, more secure
  servlet:
    context-path: /api  # Application context path
  tomcat:
    accesslog:
      enabled: true  # Enable access logging
    threads:
      max: 200  # Maximum threads
  ssl:  # If HTTPS is needed
    enabled: false

Node.js + Express Advanced Configuration:

// server.js - Production-ready configuration
const express = require('express');
const cors = require('cors');
const helmet = require('helmet');
const morgan = require('morgan');

const app = express();

// Security middleware
app.use(helmet());
app.use(cors({
  origin: process.env.NODE_ENV === 'production' 
    ? ['https://yourdomain.com'] 
    : ['http://localhost:3000', 'http://localhost:8080'],
  credentials: true
}));

// Logging
app.use(morgan('combined'));

// Health check endpoint
app.get('/health', (req, res) => {
  res.json({ 
    status: 'UP',
    timestamp: new Date().toISOString(),
    service: 'my-api-service'
  });
});

// Main application endpoint
app.get('/', (req, res) => {
  res.send('Server is running on port 8080');
});

const PORT = process.env.PORT || 8080;
const HOST = process.env.HOST || 'localhost';

// Graceful startup method
const server = app.listen(PORT, HOST, () => {
  console.log(`Server running at http://${HOST}:${PORT}`);
  console.log(`Health check: http://${HOST}:${PORT}/health`);
});

// Graceful shutdown handling
process.on('SIGTERM', () => {
  console.log('SIGTERM received, shutting down gracefully');
  server.close(() => {
    console.log('Server closed');
    process.exit(0);
  });
});

Chapter 4: Systematic Troubleshooting Guide

4.1 Problem Diagnosis Decision Tree

When accessing http://localhost:8080 fails, troubleshoot according to this flow:

1. Browser shows "Cannot connect" or "Connection refused"
   ├── 1.1 Check if service is running: `ps aux | grep [tomcat|node|java]`
   ├── 1.2 Check port listening: `netstat -an | grep 8080`
   ├── 1.3 Check firewall: `sudo ufw status` (Linux) or Windows Firewall settings
   └── 1.4 Check binding address: Service might bind to 127.0.0.1 instead of 0.0.0.0

2. Service runs but returns 404
   ├── 2.1 Check context path: Whether it's `/appname` instead of root path
   ├── 2.2 Check application deployment status: Check application logs
   ├── 2.3 Check static resource paths: Correctly configured?
   └── 2.4 Try default endpoints: `/health`, `/status`, `/api-docs`

3. Service runs but responds slowly
   ├── 3.1 Check resource usage: CPU, memory, disk I/O
   ├── 3.2 Check database connections: Connection pool configuration
   ├── 3.3 Check logs for errors or warnings
   └── 3.4 Use performance monitoring tools: Like JDK's jconsole or Node.js's clinic

4.2 Advanced Diagnostic Tools and Techniques

Using curl for Deep Diagnosis:

# Basic connection test
curl -v http://localhost:8080

# Test specific endpoint
curl -X GET http://localhost:8080/api/health

# Test with authentication
curl -u admin:password http://localhost:8080/manager/html

# Test response time and detailed output
curl -w "\nTime Statistics:\n----------\nTotal time: %{time_total}s\nDNS resolution: %{time_namelookup}s\nConnection establishment: %{time_connect}s\nSSL handshake: %{time_appconnect}s\nPreparation for transfer: %{time_pretransfer}s\nStart transfer: %{time_starttransfer}s\n----------\n" http://localhost:8080

Chapter 5: Security and Best Practices

5.1 Development Environment Security Considerations

  1. Don't use development configurations in production
    Avoid exposing management interfaces on port 8080 to the public internet. Modify all default passwords and credentials.
  2. Sensitive information protection
    # Use environment variables instead of hardcoding
    export DB_PASSWORD="secure_password"
    # Or in .env file
    DB_HOST=localhost
    DB_PORT=3306
    DB_USER=root
    DB_PASSWORD=secret
  3. Regular dependency updates
    # Maven project
    mvn versions:display-dependency-updates
    
    # Node.js project
    npm outdated
    npx npm-check-updates

5.2 Performance Optimization Recommendations

Tomcat Performance Tuning:



Conclusion: Mastering the Art of localhost:8080

Understanding and skillfully using localhost:8080 is a fundamental skill for modern developers. From simple static file services to complex enterprise applications, behind this seemingly simple address lies a wealth of infrastructure knowledge.

Through the systematic introduction in this article, you should be able to:

  1. Accurately identify service types running on port 8080
  2. Quickly diagnose and solve common connection problems
  3. Securely configure and manage local development services
  4. Optimize development environments to improve work efficiency

Remember, each development environment is unique. When encountering problems, systematic troubleshooting methods are more important than blind attempts. Start by checking service status, gradually verify network connections, port bindings, application configurations, and eventually you'll find the solution.

Frequently Asked Questions

Why do I see a 404 error when accessing `http://localhost:8080`, but the service is clearly running?

The service is started, but the requested path doesn't exist or the application isn't correctly deployed. Check the application's actual context path, deployment status, and try default health check endpoints like `/actuator/health` or `/api/health`.

How to find and stop a service running on port 8080?

On Windows, use netstat -ano | findstr :8080 then taskkill /PID <PID> /F. On macOS/Linux, use sudo lsof -i :8080 then sudo kill -9 <PID>.

Can I access my computer's `localhost:8080` from a phone or other device?

Yes, but proper configuration is required. Ensure the service binds to all network interfaces (0.0.0.0), find your local IP address, and configure firewall rules to allow port 8080. Then access via http://[Your Local IP]:8080 from other devices.

How to set or reset passwords for phpMyAdmin (or other management interfaces)?

For phpMyAdmin, check default credentials (often root with empty password). To reset MySQL password, use ALTER USER 'root'@'localhost' IDENTIFIED BY 'new_password'; and update phpMyAdmin's configuration file.

Port 8080 is occupied, but I can't find which process?

Use advanced commands like sudo lsof -i :8080 -P -n or sudo ss -ltnp | grep :8080. Check for Docker containers, Kubernetes port forwarding, or system services. If truly not found, it might be in TIME_WAIT state.

Alex Rivera, backend engineering expert and professor

About me

Alex Rivera is a back-end engineering expert and professor at the University of Pennsylvania and Cornell University.

Related Content